Lade...
 
Sie sehen die Dokumentation der älteren Version 3.1. Klicken Sie auf den Link, um zur Version 3.2 zu wechseln (Aktuell ist 4.0). Die Dokumentation der Vorgängerversion Version 3.0 finden Sie hier.

SIP Provider Einrichtung

Neben der Nutzung des ISDN bietet Ihnen die IPTAM® PBX die Möglichkeit, externe Tele­fonate über das Internet zu führen, sofern Sie einen oder mehrere Accounts bei SIP Pro­vidern besitzen.

Image Die Einstellungen für die Nutzung Ihrer SIP-Accounts nehmen Sie im Menüpunkt TK-Anlage ► SIP-Provider vor (siehe nebenstehende Abbildung).

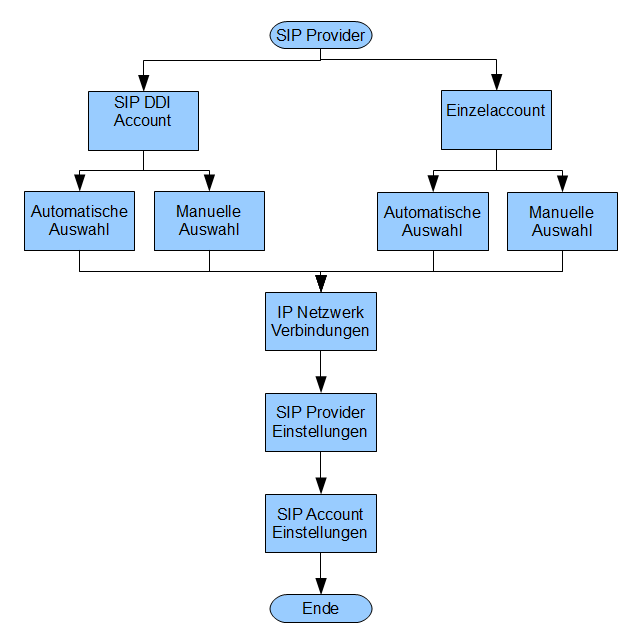
Die IPTAM® PBX unterstützt einen durchwahlfähigen SIP-Anschluss oder beliebig viele SIP Einzelaccounts.

Ein durchwahlfähiger SIP Anschluss wird auch als SIP-DDI (Direct Dialling In) oder als SIP-Trunking bezeichnet. Ein SIP-DDI Anschluss ist von seiner Funktion mit einem ISDN Anlagenanschluss ver­gleichbar, während SIP Einzelaccounts vergleichbar sind mit den MSNs bei ISDN Mehrge­räteanschlüssen.

Bei der Konfiguration der IPTAM® PBX zur SIP Provider Nutzung gehen Sie folgenderma­ßen vor:
  • Wählen Sie die oben beschriebene Art des Anschlusses (SIP-DDI oder Einzelac­counts).
  • Legen Sie fest, ob bei abgehenden Gesprächen der verwendete Anschluss (SIP oder ISDN) automatisch oder manuell ausgewählt werden soll.
  • Konfigurieren Sie die IP Netzverbindung zur Nutzung Ihres SIP Anschlusses
  • Nehmen Sie die providerabhängigen Einstellungen für Ihren SIP Anschluss vor.
  • Konfigurieren Sie Ihre SIP Accounts.
Der Ablauf ist schematisch in der folgenden Abbildung dargestellt:

Ablauf der SIP Provider Konfiguration
Konfigurieren Sie nun Ihren SIP DDI Anschluss oder Ihren SIP Einzelanschluss.
Für einige SIP Provider finden Sie hier die Einstellungen, die Sie in der IPTAM® PBX vornehmen.